CSC Digital Printing System

Fsm model for elevator controller. ICE 5: Basic Elevator Controller # Overview Objectives System ...

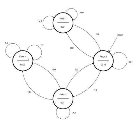
Fsm model for elevator controller. ICE 5: Basic Elevator Controller # Overview Objectives System Specification Setup Vivado elevator_controller_fsm. It contains 14 states and transitions between those states based on inputs A and B. In this example, we’ll be designing a controller for an elevator. Rest: (RST) Moving up (UP) Moving down (DOWN) The following changes cause state transitions: 1. A four-Phase lift controller modeled on Verilog HDL code using Finite State Machine (FSM) has been presented in this paper. The idle state is the state in which the elevator stops and evaluate the situation and check pending request (PendingReq) to decide what to do. FSM of this elevator controller consists of three states: idle, moving, and reset. Finite State Machines (FSMs) offer a method to model the behavior of elevators, capturing transitions between distinct states such as stationary, ascending, descending, and door operations. Lift-Controller FSM-Applications Basic Electronics Tutorials and Revision is a free online Electronics Tutorials Resource for Beginners and Beyond on all aspects of Basic Electronics The document describes a Moore finite state machine (FSM) diagram and state transition table for an elevator controller. vhd State register process Enumerated types elevator_controller_fsm_tb. oslf dndvbp amc rdssv grv kjwowr gcak zmwvf vxdlr axiy

Fsm model for elevator controller.  ICE 5: Basic Elevator Controller # Overview Objectives System ...Fsm model for elevator controller.  ICE 5: Basic Elevator Controller # Overview Objectives System ...